当前位置: 首页 资讯动态 重要通知!CSP-J/S 2025(第*轮)深圳考区认证注意事项

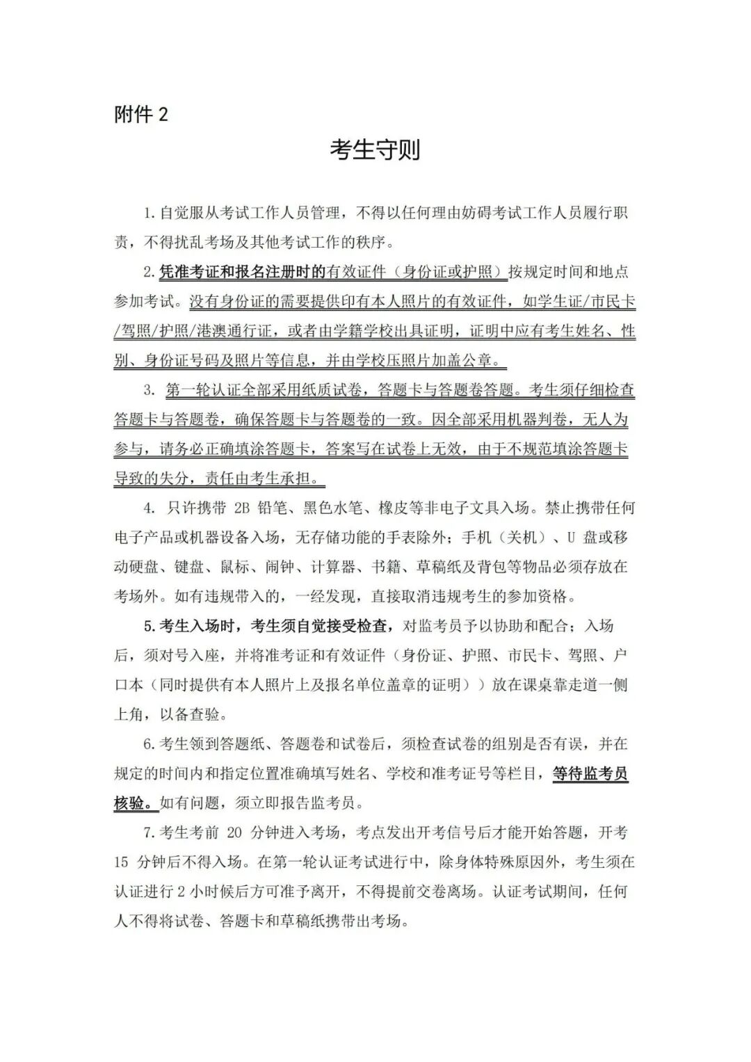
重要通知!CSP-J/S 2025(第*轮)深圳考区认证注意事项

2025-09-19

点击上方蓝字,关注我们 



2025年CCF非专业级软件能力认证CSP-S/J 2025(第*轮)将于2025年9月20日(周六)在广东省各地市认证点同时进行。

深圳考区考生注意啦!本次认证共设有两个考点,分别是深圳市福田区红岭中学(红岭教育集团)高中部考点和深圳市福田区红岭中学(红岭教育集团)石厦初中部考点。




CSP-J/S 认证注意事项


1

认证时间


2

下载准考证

请各位考生在9月16日-20日登录报名系统,自行下载准考证。

请考生注意,如果未要求上传照片,或照片显示为不正确(如照片变形或黑色),请按要求重新上传。


3

深圳认证考点地点


4

重要提醒


深圳市福田区红岭中学(红岭教育集团)

高中部考点考生须知


1、入场时间

参加CSP-J组的考生,凭本人有效身份证件及准考证,于9月20日(周六)8:00前到达红岭中学(红岭教育集团)高中部;参加CSP-S组的考生,凭本人有效身份证件及准考证,在9月20日(周六)13:30前到达红岭中学(红岭教育集团)高中部;开考15分钟后不得进入考点。

2、交通指引

由于考生人数较往年大幅增加,预计周边交通状况严峻,交警部门会在考点周边区域进行交通管控,部分线路可能禁止通行,为避免不必要的麻烦,请所有考生务必选择公共交通方式前往本考点。

为保障所有考生顺利参与考试,考点联系公交公司设立专线:地铁2号线侨香站A出口-红岭中学(红岭教育集团)高中部,运行时间为早上7:00-8:30,中午11:30-14:00,下午16:30-17:30,单程票价3元。

3、其他事项

(1)考生认真阅读准考证注意事项(准考证考场),不要跑错考场,听从指挥,跟随指引进入考场;

(2)考试时间较长,家长送考后无须逗留等待;

(3)同时参加J组和S组认证的考生,可以选择在校就餐,支持扫码支付餐费(不能使用现金支付);

(4)考点会提供候考休息场地。

学校地址:深圳市福田区侨香路安托山九路3号



深圳市福田区红岭中学(红岭教育集团)

高中部考点考生须知


1、入场时间

参加CSP-J组的考生,凭本人有效身份证件及准考证,于9月20日(周六)8:30前到达红岭中学(红岭教育集团)石厦初中部;参加CSP-S组的考生,凭本人有效身份证件及准考证,在9月20日(周六)13:30前到达红岭中学(红岭教育集团)石厦初中部;迟到考生视为自动放弃考试,不得进入考点。

2、交通指引

由于考生人数较往年大幅增加,预计周边交通状况严峻,请所有考生务必选择公共交通方式前往本考点。

3、其他事项

(1)考生认真阅读准考证注意事项,听从指挥,跟随指引进入考场;

(2)考试时间较长,家长送考后无须逗留等待。

学校地址:深圳市福田区石厦街5号(地铁3号线益田站B出口)




附件1:CSP-J/S 2025(第*轮)深圳考区联系方式



附件2:考生守则




致所有即将踏上赛场的字符学员:

你们积蓄已久的力量,终将在这一刻绽放。愿你的代码无Bug,愿你的算法全对!从容应考,稳如泰山。CSP-J/S,必胜!




扫描下方二维码

费获取《科技特长生》升学手册哦~


字符世界「游戏创造者」体验课

如果您也想让孩子:
✅ 摆脱游戏成瘾  ✅ 获得更高级的快乐
   ✅ 培养逻辑思维  ✅ 提升创造力与竞争力